K
e
l
l
y
D
a
t
a
Financial News
SMSF
SMSF 투자 시나리오: QLD 주택 구입 사례
SMSF 투자 시나리오: 싱글 NSW 주택 구입 사례
Home Loan
First Home Buyer 시나리오: NSW 아파트 구입
First Home Buyer 시나리오: VIC 타운하우스 구입
Investment 구매 시나리오: QLD H&L 패키지
Interest Rate
RBA Cash Rate Target
Bank Interest Rate
Repayment Calculator
Buy A Property
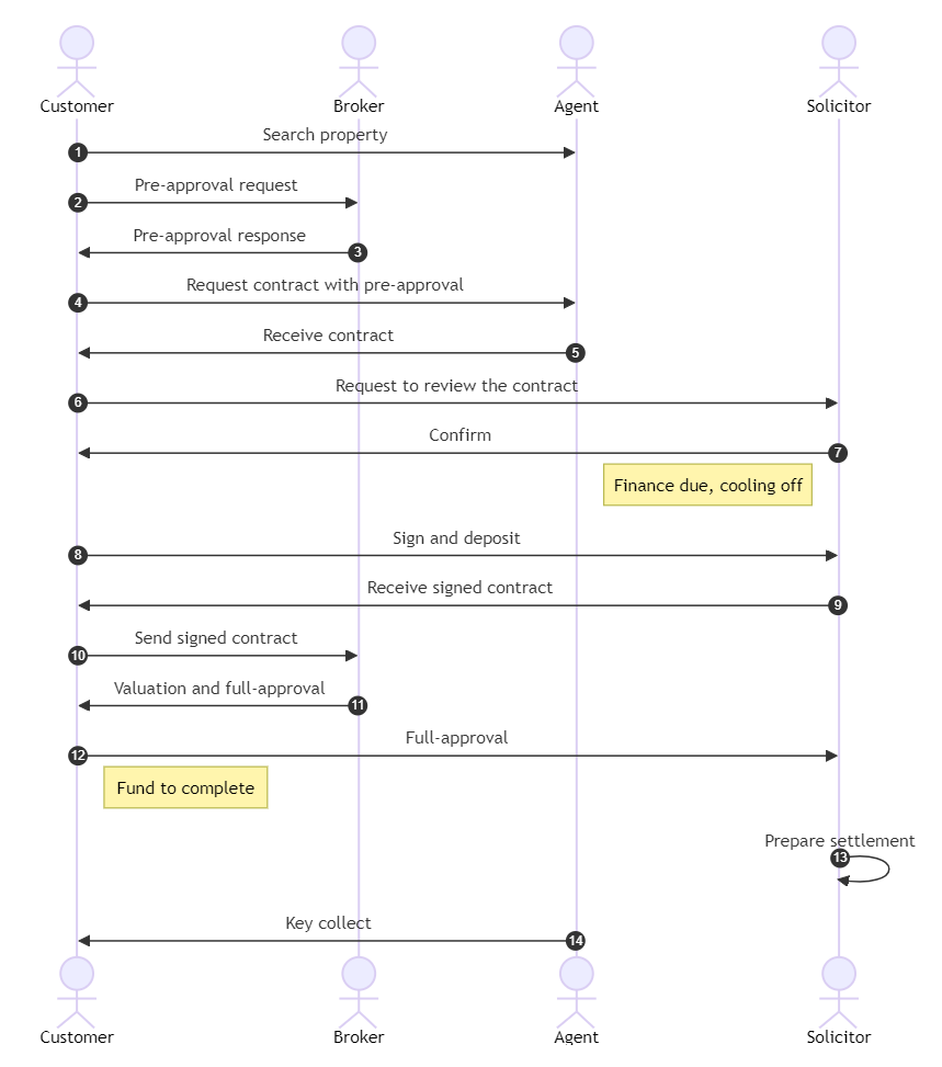
Settlement Process
Purchase Funding Structure
Stamp Duty Calculator
AUCTION Result
Price
1 AUD to USD
1 AUD to KRW
1 USD to AUD
Gold
VOO Vanguard S&P 500 ETF
Bitcoin
C
o
n
t
a
c
t
Settlement Process